Clear Sky Science · es
Un nuevo algoritmo de gradiente distribuido para optimización compuesta con restricciones sobre redes dirigidas
Tomar decisiones más inteligentes sin un jefe central
Las tecnologías modernas —desde redes eléctricas y redes de sensores hasta flotas de drones— frecuentemente dependen de muchos dispositivos que colaboran sin un controlador central único. Cada dispositivo ve solo una parte del panorama, pero el conjunto debe acordar un punto de operación que sea bueno y seguro. Este artículo presenta una nueva forma para que tales sistemas distribuidos tomen decisiones conjuntas de manera eficiente y fiable, incluso cuando los enlaces de comunicación son unidireccionales y el problema incluye restricciones complejas y “esquinas” agudas en el coste.
Por qué muchos cerebros pequeños superan a uno grande
La optimización centralizada —donde un ordenador potente reúne todos los datos, resuelve un gran problema y envía órdenes— es frágil y difícil de escalar. Puede fallar si la unidad central se cae, o saturarse por retrasos de comunicación en sistemas grandes. La optimización distribuida invierte este esquema: cada nodo (o agente) conserva sus propios datos, actualiza su decisión local e intercambia solo información limitada con vecinos próximos. El reto es diseñar reglas de actualización para que, pese a la comunicación parcial y unidireccional, todos los nodos coincidan en una solución que sea globalmente óptima para la red.
Problemas difíciles con esquinas agudas y límites del mundo real
Los autores se centran en una clase exigente de problemas en la que el coste total combina términos suaves (que varían de forma gradual) con términos no suaves (que pueden crear quiebres pronunciados), como la popular norma l1. Estas partes no suaves son clave para promover la escasez y la robustez en aplicaciones como sensing comprimido, eliminación de ruido y ajuste de modelos. Además, cada nodo debe respetar restricciones locales de igualdad e desigualdad y permanecer dentro de límites permitidos. Todo esto debe gestionarse sobre una red de comunicación dirigida, donde la información puede fluir de A a B pero no necesariamente al revés. Los métodos existentes suelen asumir enlaces no dirigidos, restricciones más simples o pasos fijos difíciles de ajustar y menos flexibles.

Una nueva forma de comunicarse y ponerse de acuerdo
Para abordar estas dificultades, el artículo propone un nuevo algoritmo distribuido basado en gradientes, diseñado para problemas compuestos y con restricciones sobre redes dirigidas. Cada nodo ajusta repetidamente su decisión local siguiendo un paso de gradiente proyectado: se desplaza en una dirección que reduce el coste global y luego proyecta el resultado de vuelta a su región permitida para que se mantengan las restricciones. Variables adicionales actúan como contabilidad interna, ayudando a la red a imponer condiciones de igualdad y desigualdad y a manejar el término l1 no suave. Una innovación clave es un mecanismo de corrección que compensa el desequilibrio causado por los enlaces unidireccionales, usando solo pesos fila‑estocásticos —lo que significa que cada nodo necesita conocer solo cómo recibe información, no a quién le envía información.
Tamaños de paso flexibles con convergencia garantizada
Otro rasgo distintivo del método es su uso de tamaños de paso constantes pero variables en el tiempo: cada nodo puede elegir su propio paso dentro de un rango demostrablemente seguro, en lugar de compartir un único valor fijo. Esta flexibilidad facilita el ajuste en la práctica y permite que el algoritmo se adapte mejor a distintas condiciones locales. Empleando herramientas de teoría de estabilidad, los autores construyen una función de Lyapunov —una especie de medida matemática de energía— y demuestran que esta decrece en cada iteración, siempre que los tamaños de paso respeten un límite superior claro. Esto garantiza que, desde cualquier punto de partida, las decisiones de todos los nodos convergen a la misma solución óptima global, incluso en presencia de términos no suaves y restricciones mixtas.

Poniendo el método a prueba
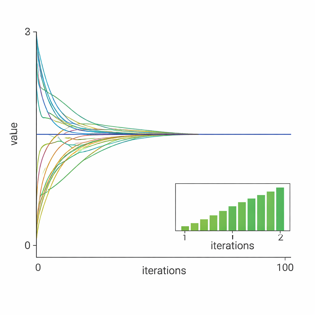
Los investigadores validan su teoría con dos estudios numéricos. En el primero, diez nodos resuelven de forma cooperativa un problema cuadrático con restricciones y regularización l1, similar a tareas de asignación de recursos o fusión de sensores. Los resultados muestran que todas las variables locales se alinean rápidamente con la solución óptima centralizada y que usar un tamaño de paso constante bien elegido conduce a una convergencia más rápida, casi lineal, en comparación con un tamaño de paso decreciente. En el segundo caso, el método afronta un problema mal condicionado de desviaciones absolutas mínimos, conocido por ser difícil para los solucionadores estándar. Incluso aquí, con solo cinco nodos y datos muy desbalanceados, el algoritmo dirige de forma fiable a todos los agentes hacia la solución correcta.
Qué implica esto para sistemas reales
En términos sencillos, el artículo ofrece una receta robusta para que grupos de dispositivos en red resuelvan conjuntamente problemas de optimización complejos sin un controlador maestro, respetando límites prácticos y operando sobre enlaces de comunicación unidireccionales. El método puede aplicarse a sistemas eléctricos, redes de sensores y tareas de aprendizaje distribuido donde las restricciones y la escasez son relevantes. Como solo requiere información de los vecinos locales y proporciona reglas claras para elegir tamaños de paso, es bien apto para implementaciones reales. Los autores proponen extender el enfoque a redes que varían en el tiempo, acercándose así a entornos de comunicación más realistas y cambiantes.
Cita: Ou, M., Zhang, H., Yan, Z. et al. A novel distributed gradient algorithm for composite constrained optimization over directed network. Sci Rep 16, 5185 (2026). https://doi.org/10.1038/s41598-026-36058-4
Palabras clave: optimización distribuida, redes dirigidas, sistemas multiagente, regularización escasa, problemas convexos con restricciones